- 报告摘要
消费升级催生的功能洗护行业如何进行红海突围?
民众的消费升级,对洗护产品要求增多,普通洗护产品难以受到青睐,因而催生出针对性及功效型更强的功能性洗护产品。除了诸如半亩花田、阿道夫等新兴品牌,中国老字号品牌也在进行年轻化的改革,例如上海药皂、六神等,都在积极进行产品创新和线上营销。除此之外,海外产品如联合利华、宝洁等公司在中国市场的市占率仍位于头部,竞争力不容小觑。
本报告由头豹研究院发布,对中国功能洗护行业市场现状、产业链、驱动及制约因素、未来发展趋势、竞争格局以及洗护行业几个品牌进行了分析。
- 关键洞察
1. 中国功能洗护行业综述
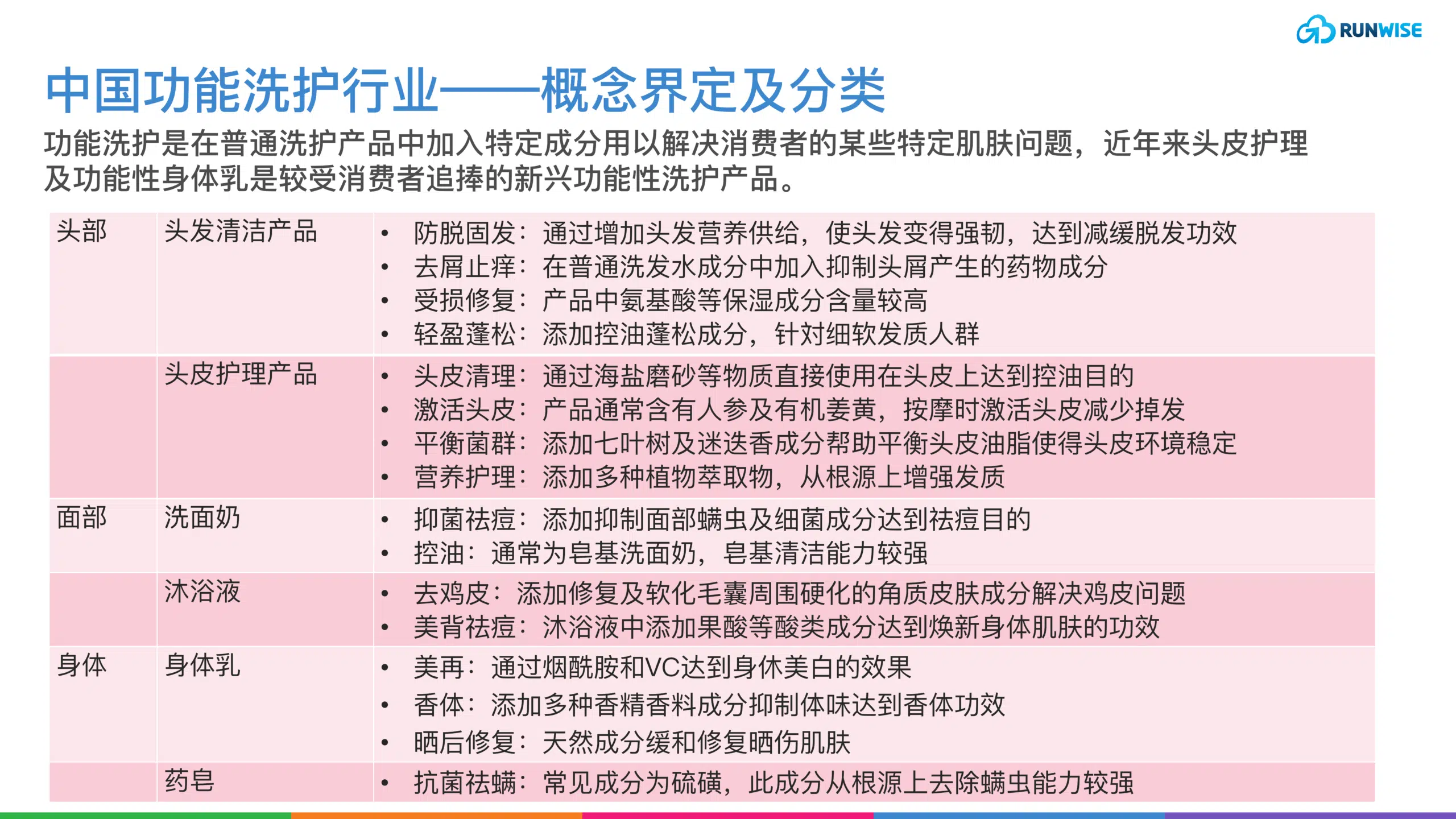
1.1概念界定及分类
功能洗护是为了解决消费者某些特定肌肤问题,在洗护产品中加入特定成分。近年来,头皮护理及功能性身体乳是较为被消费者青睐的新兴功能性洗护产品。
1.2中国功能洗护行业——市场现状
通观市场现状,中国头发身体护理市场呈现逐年上升趋势,2020年市场规模达到783亿元。洁面市场规模也逐年增加,2020年已达到209亿元。
中国护发品进口金额较高是由于消费者追求中髙端产品,而中高端产品却依赖于进口:2020年护发品进口金额为8.7亿美元,而出口金额仅有3.1亿美元,进口金额约为出口金额的三倍。究其原因,中高端护发产品大都为海外品牌,中国本土中高端护发品牌较少,所以进口金额较大。
反观身体护理市场,中国身体护理产品性价比较高,因此出口大于进口,其中美国为中国身体护理产品出口的主要国家。
1.3中国功能洗护行业市场规模测算
中国功能洗护行业受消费升级及消费者需求细分化影响,未来发展前景良好:预计2021-2025年复合増长率仍持续増加。
中国功能洗护行业市场规模在2016- 2020年年复合增长率为4.9%。随着疫情得到良好控制,经济复苏,功能洗护行业未来或将迎来第二次增长。在2025年预计可能达到1458.4亿元,2021-2025年年复合增长率为8.2%。
民众对肌肤清洁愈加重视,功能性洁面市场増长率最高。中国功能性洗护发市场虽然目前占全球市场份额较大,但增速已开始放缓。2021 年功能洗护发市场年复合增长率较低。对于功能身体洗护市场而言,受消费者愈加关注身体肌肤平滑状态意 识影响,未来市场发展増速同样较快。
2. 中国功能洗护行业产业链
2.1产业链分析
功能洗护行业产业链上游为香精香料、表面活性剂及塑料包材行业。
中游品牌商分为例如半亩花田、阿道夫等的新兴品牌,和例如上海药皂、片仔癀、郁美净等的老字号品牌。
下游销售渠道主要为超市、日化专营店、商场、电商平台或官网,消费人群主要为女性及Z世代人群。女性的功能洗护消费者占57%,Z世代人群消费占比约25%。
2.2产业链上游分析
中国香精香料产销呈双增长趋势,同时中国香精香料依赖于进口,贸易逆差逐年扩大。而全球香精香料行业集中度较高,使得中游品牌商议价能力较弱,因此将在成本方面影响其营收。
- 香精香料供给与需求呈现双增长趋势:中国香精香料产量随着生产规模的不断扩大而增加,自2015年起呈现持续上升趋势,至2020年产量已达到136万吨。虽然香精香料产量不断上升,但日益增多的需求或使得其价格居高不下,最终导致功能洗护企业成本较高而影响营收。
- 中国香精香料进口依赖度高:近年中国香精香料越来越依赖进口。而贸易逆差的日渐扩大,将会使得议价权被国外香精香料生产企业把控而影响中游功能洗护企业的最终利润。
- 全球香精香料集中度较高:中国香精香料市场行业集中度较低,大部分为中小型 企业,年营收超亿元的企业有40家左右,因此难以形成行业壁垒。全球香精香料行业集中度较高, 再加上中国香精香料对进口依赖度高,或将在成本方面进一步影响中游功能洗护品牌商的利润。
2.3产业链下游分析
中国功能洗护行业销售渠道主要分为线上商超及日化专营店与线下电商平台及品牌官网渠道,其中商场和超市为线下主要销售渠道,线上平台虽近年销售额显著上升但无法为客户提供实际体验是其主要弊端。
- 中国功能洗护行业主要销售渠道可分为线下销售及线上销售两大类。线下销售主要为超市或大卖场、日化专营店及商场专柜三大类。其中超市及商场为功能洗护的主要销售渠道,占据线下销售额的90%。超市功能洗护产品定位多为中低端商品,价格区间在50-100元;日化专营店近年受电商抢占市场影响最严重,销售额及门店数量大幅度下滑,多数高端品牌会选择入驻商场幵设品牌店,通过完善的线下服务吸引客户进行消费。
- 线上销售渠道主要为电商平台或官网,主要优点是较线下渠道更为方便且品牌丰富,多数海外品牌通常会选择入驻电商平台,开设旗舰店,但其主要缺点是无法进行产品体验,顾客体验感大打折扣。
2.4消费人群分析
中国功能洗护行业主要消费人群为女性群体及Z世代人群。
“她”经济崛起,推动了功能洗护行业发展。中国20-60岁女性消费群体约4亿人,消费市场规模达10万亿元,主力群体为80、90后女性。但随着男性护肤意识觉醒,其消费增速已慢慢赶超女性消费规模,未来男性消费者可能成为主导人群。除此之外,在颜值经济的影响下,女性消费者在购买功能洗护产品时包装颜值也是是否购买的重要因素之一。
功能洗护销售额中Z世代人群消费占比约25%。Z世代是指1995-2000年之间出生的人群,虽然年轻,但他们的健康需求增速TOP3就是睡眠、脱发、口腔,脱发是Z世代人群重点关注的健康需求,90后的脱发比例高达84%,因此这类群体更加注重防脱功能型洗护产品。
2.5消费者画像
中国功能洗护行业消费者画像可大致分为四类人群:小镇青年、Z世代人群、新锐白领以及精致妈妈。四类不同人群在选择产品价位、购买渠道以及对功能洗护产品的看法都大相径庭。
Z世代人群是功能洗护产品的中坚消费力量,产品信息多通过互联网渠道接触;新锐白领及精致妈妈为新兴消费群体,信息接触途径多通过社交群体及平台获取;小镇青年虽目前对功能洗护产品销售额贡献较低, 但其消费规模增速较快,未来有望成为又一新兴消费势力。
3.1驱动因素
中国脱发人数庞大,其中男性占据过半人数,同时脱发、头发健康问题成为民众健康困扰的重要因素,从而衍生出多种防脱类洗护产品。
- 约97%的民众表示有健康方面的困扰,目前中国人脱发问题已成为健康困扰的重要因素,脱发人群高达2.5亿人,男性脱发人数较多,为1.63亿人,占脱发群体的65%,且脱发人群越来越呈年轻人趋势。
- 中国人对于头发的重视程度推动了防脱洗发水市场的发展,巨大的防脱需求下衍生出多种防脱类和育发类的洗护产品。
中国消费者对身体肌肤关注度持续上升,衍生出多种去鸡皮、祛痘等的功能性沐浴露。同时,对美白的追求也衍生了美白身体乳产品。
- 中国民众消费升级,使得消费者不仅关注面部肌肤,同时对身体肌肤的关注度也日益增加。头豹研究院数据显示,超过80%的消费者护肤意识已经从面部护理转为全身护理,不仅面部皮肤需要保持良好,同时身体肌肤也需要日常护理。
- 90后和95后对身体肌肤平滑度需求较高,且需求占比比正在不断升高。同时80后及70后对身体肌肤平滑度需求人数也不在少数。
- 中国消费者对身体肌肤的重视程度以及对身体肌肤平滑度需求人数占比的増加,使得功能性身体护理产品多样化。滋润保湿以及清洁是消费者对沐浴液的基本需求,在此需求之上根据不同消费者的需求又衍生出去角质、去鸡皮、香体等功能。目前中国消费者对除螨、袪痘等含有果酸成分的功能性沐浴露需求持续增加,市场容量广阔。
- Z世代人群对护肤品美白功能重视程度较高,近60%的Z世代人群使用美白护肤品。
- 中国美白消费市场规模超660亿元,2020年美白类护肤品线上销售额为功能性护肤品TOP3 ,亚洲人对白的追求一直存在,因而催生岀美白功能性身体乳这一细分产品。
3.2制约因素
民众对产品消费安全意识日渐提升,因此引发了对洗护产品中化学成分的担忧。此外,洗护产品的部分宣传用语夸大了产品功效,也会对品牌信任度产生影响。
- 民众的产品消费安全意识日渐提升,而洗护产品对民众几乎是日常消费产品,因此洗护产品中的化学成分是否安全健康受到民众异常重视。 若无法确保产品安全性,则行业将受到消费者安全担忧掣肘而无法进一步发展。
- 2021年国家药监局发布实施《化妆品标签管理办法》,明确规定化妆品在宣传当中不得使用医疗术语、描述医疗作用和效果的词语,如止脱生发、杀菌抑菌、 中药古方等。但部分产品的广告宣传语当中仍会出现此类宣传词语。例如“修复头皮”、“帮助毛发生长”、“抑菌去屑”等禁用词语。
4. 中国功能洗护行业发展趋势
4.1功能趋向于细分化、多样化
中国消费者需求不断升级,消费者会根据自身身体肌肤及发质问题选择相对应功能的洗护产品。
- 中国消费者身体肌肤类型多样化,产生的皮肤问题不同,从而衍生出多种细分功能性洗护产品,随着Z世代人群消费力崛起,洗护产品功能将会更加细分化及多样化。
- 消费者对洗护发需求不断升級,从清洁的基础功能演变到当下”护肤式”护发,约90%的消费者认为护发应与护肤一样, 应针对不同发质使用对应功能的洗护发产品。
- 目前受中国消费者需求推动,多种细分化功能洗护发产品涌现,除主流功能深层清洁及强韧发质外, 稳定头皮、防护及舒缓是受消费者需求驱动而衍生的新型细分化功能。
4.2成分天然化
消费品安全问题引起消费者重视,无添加或添加天然成分的洗护产品受到消费者青睐, 品牌纷纷推出无硅油洗护产品等天然洗护产品。
- 中国敏感肌女性人数愈来愈多,近70%的女性肌肤有轻度敏感症状,且敏感肌人群数量的持续增加,因此含有天然成分的洗护产品市场容量不断上升。
- 消费品安全问题频发,使得消费者更加注重产品成分,而洗护产品为消费者日常使用较多的产品, 因此含有天然成分的洗护产品成消费者近年来偏好的消费对象。
4.3国货品牌崛起
中国消费者购买国产品牌的意向增加,因此为国货功能洗护打下了夯实的基础。中国老字号洗护品牌正向年轻化转型,同时新兴功能洗护品牌业务竞争力也较为强劲。
- 消费者有着较强的国货购买意向,近40%的消费者在2021年更加倾向于购买国产品牌商品。
- 民众对国产品牌商品购买意向的增强是国货功能洗护市场发展的基础。目前市面上功能洗护产品大都为海外品牌,而中国品牌比海外品牌更了解中国人的习惯、肌肤状态以及洗护产品倾向, 因此国货功能洗护产品市场有着良好的发展潜力。
5. 中国功能洗护行业竞争格局
5.1仍由海外品牌占据主导地位
功能洗护发行业仍由海外品牌占据主导地位,其中宝洁及联合利华组成第一梯队,市占率远超第二、三 梯队。
- 2021年中国功能洗护发十大品牌中皆无中国国产品牌,市场目前仍由海外品牌占据主导地位, 其中海飞丝(宝洁)在去屑功能洗护市场中市场份额较大,市场占有率曾一度高达80%。
- 中国功能洗护发竞争梯队可按市占率分为三类,第一梯队由宝洁及联合利华组成,北美为宝洁及联合利华的主要销售地区,但其市占率在中国却居头部位置。宝洁中国市占率高达35%,而联合利华稍弱,为10.5%。功能洗护发行业集中度较高,但大部分市场份额由海外品牌把握,中国本土品牌仅占其中一小部分。
5.2国产功能洗护品牌势头劲猛
中国功能身体洗护市场目前海外品牌仍占据主导优势,但近年来国产功能身体洗护品牌销售额激增,且势头劲猛,未来或可打破现今市场竞争格局。
- 2021年功能身体洗护十佳品牌中,仅有两家中国国产品牌,且都位居末位。但国产品牌百雀羚11月近30天销售额表现良好,高达25382万元,成交均价为155.2元。
- 国产品牌近年来增速较快,发展潜力大,未来有可能打破现今行业格局。
6. 中国功能洗护行业企业分析
6.1半亩花田
半亩花田为中国功能洗护新兴品牌,自2016年创立,于2019年销售额破10亿元,2020年销售额超17 亿元,品牌理念追寻自然纯净养肤,90%的产品原材料为天然成分。
- 核心产品:身体护理系列、面部护理系列、手足护理系列。主要添加成分为天然植物成分。
- 营销模式:在情感联系方面发布情感类短视频与消费者建立情感联系;内容推广方面注重KOL影响力,与多个测评博主合作发布测评文章;进驻电商和社交平台,开通天猫期舰店并在小红书、微博等社交平台开通官方账号增加曝光度;积极参与公益活动增加品牌好感度。
- 投资亮点:资金优势方面,2019年半亩花田年销售额超10亿元, 2020年年销售额约17亿元并积累了超 5000万的忠实客户 ;品牌优势方面,半亩花田荣获“国潮先锋品牌”等奖项,连续两年成为天猫“双十一”活动中国货身体护理第一名;产品优势方面,主打植物护肤理念, 产品原材料几乎全部采用天然原材料,落实品牌理念“鲜花护肤”。
6.2上海药皂
上海药皂作为中国老字号功能洗护的代表品牌,近年来着力于产品创新及年轻化的改革。在2010年荣获中国企业品牌创新成果奖项。
- 核心产品:药皂系列、液体香皂系列。主要添加成分为中草药等天然成分。
- 营销模式:积极参与良好的公益活动,大幅提升品牌声誉;新零售为零售业主流经营模式,通过开设天猫、京东等线上旗舰店,线上线下共同发力拉升销售额;参加百度国潮季,助力传统国货品牌,线上创造声量,线下实现营收。
- 投资亮点:资金优势方面,品牌所属公司为上海制皂有限公司, 是上海市人民政府重点扶持的大型企业集团之一 ;品牌优势方面,中国老字号功能洗护品牌与消费者有着较深的情感联系,为上世纪二、三十年代的国潮;产品优势方面,使用中药萃取技术,以药理制皂。在传统制皂工艺上融入现代技术,进一歩提升了质量 。
6.3满婷
满婷为公认的“专业除螨品牌第一名”,研发投入占比较高,拥有多项除螨国家专利技术,同时在长三角设有除螨工业基地。
- 核心产品:身体护理系列、面部护理系列、头发护理系列。主要产品特点为温和除螨,除螨率大于99.9%。
- 营销模式:新媒体运营方面,主要通过拍摄高质量内容的短视频增加品牌传播度;与消费者互动,通过已经搭建好的社交体系,深入了解消费者所真实需要的;直播销售,注重与KOL之间的联系,通过网络红人带货及自营直播销售实现变现。
- 投资亮点:资金优势方面,2003年满婷年销售额已突破6亿元, 2014年满婷在上市不到半年时间后,市场份额超30亿元;品牌优势方面,具有“专业除螨品牌第一名”的名号,拥有多项除螨国家专利技术,在长三角设有除螨工业基地;产品优势方面,产品采用纯植物配方的同时拥有较强的除螨功能性。
- 总结
- 需求细分催生出多种新兴洗护功能。中国功能洗护行业是在消费者需求不断细分化的背景下产生,消费者肌肤分为多种类型,且对应产生的问题也不相同,因而消费者对洗护产品的功能需求细分化。
- “她”经济和Z世代群体撑起功能洗护市场 。中国女性消费力已然崛起,女性经济市场规模已高达十万亿元。线上功能洗护产品中.近60%的消费者为女性。Z世代群体有2.6亿人,约占中国总人口数的20%,且每月可支配收入高达3500元。功能洗护销售额中有25%是由Z世代人群所贡献的,而脱发问题成为此群体的重要健康需求,因此防脱功能洗护发产品受到此群体追捧。
- 市场仍由海外品牌主导,但国产品牌正在崛起。功能洗护市场中,海外品牌虽仍为主导地位,但中国品牌近年来发展势头较强,未来或可占据市场主导地位,例如新兴品牌半亩花田、老字号上海药皂、除螨品牌满婷等。


















0 thoughts on “创新研报|功能洗护市场新趋势:中国消费升级下的品牌创新与增长策略”
这篇文章分析得挺全面的,我觉得消费升级确实是功能洗护行业发展的一大驱动力。
洗护行业竞争确实激烈,海外品牌的市占率一直很高,国内品牌需要更多创新。
原来中高端护发品牌海外品牌居多,这个数据让人有些吃惊。